多个涉煤项目入围2021年度能源领域首台(套)重大技术装备项目名单
时间:2021-12-24 16:07 来源:国家能源局 作者: 点击:次
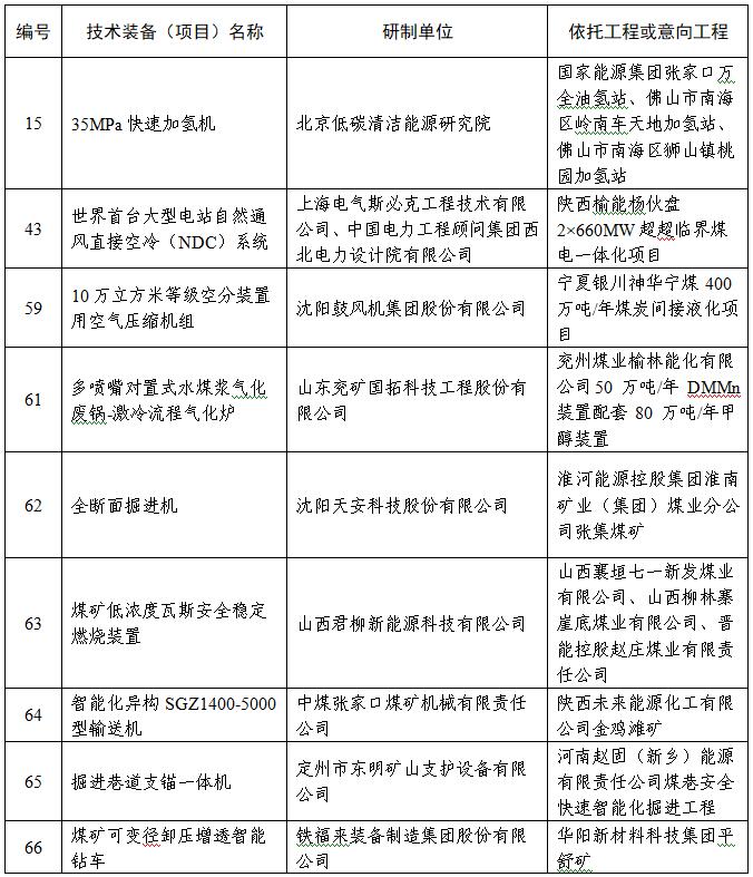
为持续推进能源领域首台(套)重大技术装备示范应用,加快能源重大技术装备创新,切实保障关键技术装备产业链供应链安全,国家能源局组织了2021年度能源领域首台(套)重大技术装备申报及评定工作。 根据《国家能源局关于促进能源领域首台(套)重大技术装备示范应用的通知》(国能发科技〔2018〕49号)、《能源领域首台(套)重大技术装备评定和评价办法(试行)》(国能发科技〔2019〕89号)等有关要求,经组织专家评审和复核,国家能源局拟将“300MW级变速抽水蓄能机组成套设备”等76项技术装备列入2021年度能源领域首台(套)重大技术装备项目清单,并予以公示。 公示期间,任何单位或个人可对公示内容提出书面异议。异议材料应注明真实姓名和联系方式,提出异议的单位或个人应对异议材料的真实性和可靠性负责。对匿名或无具体事实依据的异议,以及涉及自身利益的不正当要求,不予受理。 公示时间:2021年12月22日至28日 电话:010-81929235 邮箱:nea_kj@163.com
|
