新煤网移动版

主页 > 技术资料 > 科技论文

大型煤化工企业VOCs治理技术研究与应用

大型煤化工企业VOCs治理技术研究与应用

崔伟兵

(中煤鄂尔多斯能源化工有限公司,内蒙古自治区鄂尔多斯市,017317)

摘 要 随着西部地区煤化工产业规模化、大型化发展,采取各种技术措施对西部地区脆弱的生态环境进行保护变得格外重要,其中,挥发性有机物(VOCs)治理便是其中的关键环节。分析了目前煤化工产业VOCs治理现状,总结了当前煤化工VOCs主要排放方式及常用治理技术;以中煤鄂尔多斯能源化工有限公司为例,分析了煤化工生产工艺环节中VOCs的排放现状、排放源,详细阐述了各工艺环节治理技术工艺及控制措施。应用实践表明,这些VOCs治理技术措施效果非常明显,减少了厂区异味,改善了职工和周边居民的生活质量,取得了很好的环境效益和经济效益。

关键词 煤化工VOCs;治理技术;控制措施;VOCs排放源

近年来,关于防治挥发性有机物(Volatile Organic Compounds,VOCs)等气体污染物的方案、政策相继发布,特别是习近平总书记提出“绿水青山就是金山银山”科学论断后,我国进一步加强了挥发性有机物污染防治力度,体现了我国继续推进挥发性有机物总量减排控制、深化工业污染源深度治理的决心和行动。鄂尔多斯作为煤化工发展的重要基地,由于煤化工行业VOCs的排放量较大,成分复杂,给当地大气臭氧指标带来了很大压力,影响区域绿色发展。中煤鄂尔多斯能源化工有限公司(以下简称“鄂能化公司”)作为鄂尔多斯一家大型煤化工企业,探索其VOCs的治理管控措施具有重要的指导意义。

VOCs是指参加大气光化学反应的一类有机化合物的总称[1],或者根据规定的方法测量或核算确定的有机化合物。因其大多具有毒性,有些甚至致癌、致畸和致基因突变,同时其也是形成细颗粒物(PM2.5)和臭氧(O3)的重要前提物,因此,必须严格控制VOCs排放,减少大气污染,保护人类健康,同时促进企业绿色发展。

1 VOCs治理现状

1.1 煤化工企业VOCs排放方式及其来源

煤化工行业的生产装置复杂,排放污染物种类众多、成分复杂、浓度变化大,根据排放的规律性,VOCS排放主要分为无组织排放和有组织连续排放两类。

无组织排放是指VOCs不经过排气筒的无规则排放。包括开放式作业场所逸散,以及通过缝隙、通风口、敞开门窗和类似开口(孔)的排放[2]。反之,经过集中处理、集中排放的则称为有组织排放。

煤化工VOCs主要是指煤在气化、净化、液化、炼焦等化工生产过程产生的VOCs,煤气化、净化过程中产生的VOCs主要来自气化炉的卸压废气、膨胀气、酸性气。煤液化分为直接液化和间接液化,相比气化过程VOCs的产生量较少,但液化原油及液化残渣易挥发产生VOCs。炼焦过程产生的VOCs主要来自未完全反应的煤粉、焦油、飞灰以及焦炭与空气接触生成的气态污染物[3]

鄂能化公司VOCs排放主要集中在煤气水分离、低温甲醇洗、污水处理、罐区、槽车装卸及泄漏等工序。其中,煤气水分离、污水处理、罐区、槽车装卸及泄漏等过程无组织散发的苯系物、酚等约占全厂VOCs排放量的60%;低温甲醇洗过程有组织排放的羰基硫、硫化氢、硫化物等虽然浓度不高但总量巨大,约占全厂VOCs排放量的40%。这些都是影响职工作业环境以及造成周边居民对煤化工颇有争议的重要原因。因此,控制VOCs首先应注重无组织排放的收集处理。

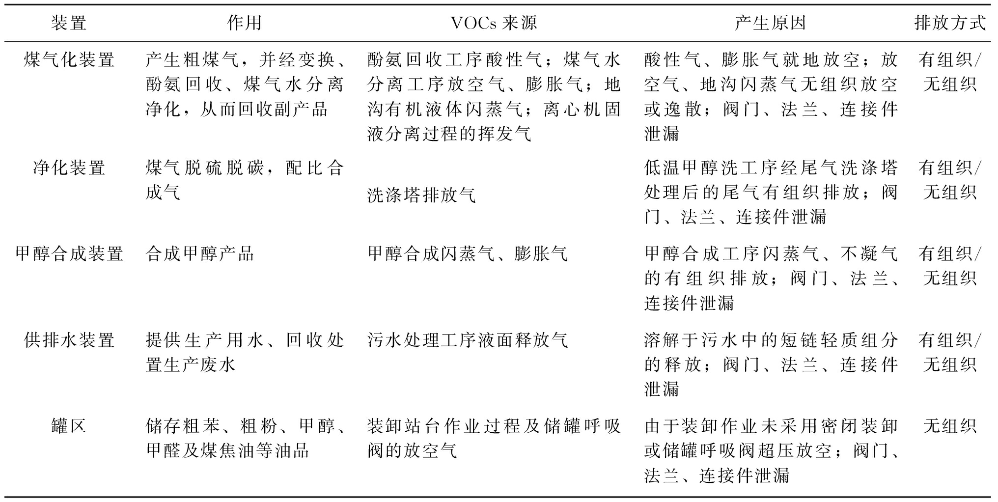
鄂能化公司各装置VOCs来源、产生原因及排放方式如表1所示。

表1 鄂能化公司各装置VOCs排放情况

装置作用VOCs来源产生原因排放方式煤气化装置产生粗煤气,并经变换、酚氨回收、煤气水分离净化,从而回收副产品酚氨回收工序酸性气;煤气水分离工序放空气、膨胀气;地沟有机液体闪蒸气;离心机固液分离过程的挥发气酸性气、膨胀气就地放空;放空气、地沟闪蒸气无组织放空或逸散;阀门、法兰、连接件泄漏有组织/无组织净化装置煤气脱硫脱碳,配比合成气洗涤塔排放气低温甲醇洗工序经尾气洗涤塔处理后的尾气有组织排放;阀门、法兰、连接件泄漏有组织/无组织甲醇合成装置合成甲醇产品甲醇合成闪蒸气、膨胀气甲醇合成工序闪蒸气、不凝气的有组织排放;阀门、法兰、连接件泄漏有组织/无组织供排水装置提供生产用水、回收处置生产废水污水处理工序液面释放气溶解于污水中的短链轻质组分的释放;阀门、法兰、连接件泄漏有组织/无组织罐区储存粗苯、粗粉、甲醇、甲醛及煤焦油等油品装卸站台作业过程及储罐呼吸阀的放空气由于装卸作业未采用密闭装卸或储罐呼吸阀超压放空;阀门、法兰、连接件泄漏无组织

1.2 VOCs治理技术选择

我国主要的VOCs的治理技术包括冷凝吸附、催化燃烧、蓄热燃烧、直接燃烧、膜分离、生物降解、吸收、光催化降解、等离子技术等[4-8],不同技术方法的特点[5]如表2所示。

表2 我国主要VOCs治理工艺技术特点

技术名称优点缺点去除效率是否成熟可靠冷凝法工艺简单,易操作、运行成本低,并且统一回收有机物对低沸点气体效果不佳,对设备要求高,处理费用高,可能有二次污染80%~90%是吸附法工艺成熟、设备简单,适用于各种浓度、中小风量工况处理设备庞大,吸附剂再生、运行费用高,有固废需要处理与吸附剂有关是催化燃烧法适用于小风量、各种浓度、指定组分的工况,燃烧温度较低、无二次污染多种介质的催化剂昂贵,中毒介质无法处理,运行费用较高>95% 是蓄热燃烧法适用于中浓度工况,燃烧温度较高,无二次污染运行费用较高,占地面积大>99%是直接燃烧法投资低、结构简单、操作方便不适用于低浓度、流量大的气体>95%是膜分离法技术流程简单,投资费用低、分离效果好、能耗小膜材料限制和运行成本高>90%是生物降解法能耗低,用于低浓度、易生物降解的场合占地面积大,对部分VOCs处理效果差,操作条件不易控制>90%吸收法可与其他方法联合使用,适用于各种风量的工况吸收液的净化效率降低较快,后处理麻烦,易造成二次污染与吸收溶剂有关是光催化降解法设备简单,维护方便占地面积大,反应速度慢,运行条件不可控>90%等离子技术法适用于低浓度工况,装置简单,不需要预热,开启方便净化效率较低、能耗高>70%

从表2可以看出,不同的治理技术存在不同的优缺点,想要实现煤炭清洁利用[6],实现高效、无污染、低成本地治理VOCs,就必须博采众长,合理选择治理技术。结合煤化工、石油化工治理有机废气的实践经验,鄂能化公司对净化装置、甲醇合成装置VOCs治理选用RTO蓄热式氧化焚烧技术+DFTO直燃式氧化焚烧技术,对罐区选用氮封+吸收+冷凝+吸附技术,对煤气化装置选用氮封+密闭+引入负压+锅炉燃烧技术,对供排水装置选用密闭+引入负压+生物滤池技术,对全厂各类反应釜、管道、泵、法兰定期进行泄漏检测与修复(LDAR)[7]

2 鄂能化公司VOCs治理技术应用

2.1 VOCs处理工艺流程及技术

2.1.1 RTO蓄热式氧化焚烧技术+DFTO直燃式氧化焚烧[9]

净化装置、甲醇合成装置会产生4种VOCs气体,分别是低温甲醇洗尾气、液氮洗尾气、甲醇合成膨胀气和闪蒸气,4种气体的热值及爆炸极限如表3所示。

表3 净化装置、甲醇合成装置产生4种废气
的热值及爆炸极限

废气名称废气热值/(kJ·Nm-3)爆炸上限/%爆炸下限/%低温甲醇洗尾气696本质安全本质安全液氮洗尾气5 531-27.49甲醇合成膨胀气8 193-51.61甲醇合成闪蒸气6 788-56.59

从表3可知,低温甲醇洗尾气是本质安全的废气,在空气中任何浓度都不会爆炸,而液氮洗尾气与甲醇合成闪蒸气及膨胀气的爆炸下限分别为27.49%、51.61%、56.59%,在空气中的泄露量只要在此爆炸范围内就可能发生爆炸事故。

鄂能化公司对净化装置、甲醇合成装置VOCs治理选用RTO蓄热式氧化焚烧技术+DFTO直燃式氧化焚烧技术。2种治理技术所用焚烧炉对废气入口浓度要求如表4所示。

表4 2种焚烧炉对废气入口浓度要求

焚烧炉适宜的废气入口浓度/(mg·Nm-3)废气入口浓度要求RTO炉2 000~10 000<25% 爆炸下限DFTO炉可燃物浓度可达到燃烧自平衡无要求

从表4中可知,由于低温甲醇洗尾气为本质安全的废气,其浓度在爆炸下限以下,通过稀释配风可保证废气浓度在爆炸下限25%以下,符合RTO炉对废气入口浓度的要求。而液氮洗尾气、甲醇合成闪蒸气、甲醇合成膨胀气这3种废气由于其浓度高,要采用蓄热式焚烧技术将废气浓度降低至爆炸下限的25%以下,其中必须通过增加配风量来满足要求,而配风过程就会穿越这3种高浓度废气的爆炸区域,存在不安全的因素,而采用DFTO炉则没有此要求,因此从安全角度考虑,低温甲醇洗尾气采用RTO蓄热式氧化焚烧技术,液氮洗尾气、甲醇合成闪蒸气、甲醇合成膨胀气这3种高浓度废气则采用DFTO直燃式氧化焚烧技术。

RTO蓄热式氧化焚烧工艺如图1所示。低温甲醇洗尾气在进入RTO之前,先经过稀释风稀释,保证VOCs浓度低于爆炸下限的25%以下,同时也保证入口气体氧含量充足,尾气经过稀释之后进入气液分离器分离液体后进入RTO炉进行热氧化处理,尾气从下往上流过陶瓷蓄热体,在这一过程中尾气得到预热,大部分烃类物质被氧化后到达燃烧室,此时废气温度达到850 ℃,尾气中VOCs被完全氧化。高温烟气从上往下流过其他蓄热体,热量从气体传递到蓄热体,释放出热量的低温烟气从RTO下室体排出。在保证蓄热体具有足够热量的同时,多余的高温烟气通过热旁通烟道进入RTO余热锅炉,高温烟气在余热锅炉内与脱盐水换热后降温排出。RTO余热锅炉副产5.1 MPa(g) 、460 ℃次蒸汽送入全厂蒸汽管网。RTO下室体出口烟气与余热锅炉出口烟气混合后排入烟囱。

图1 RTO蓄热式氧化焚烧工艺示意

液氮洗尾气、甲醇合成膨胀气、甲醇合成闪蒸气尾气采用一台DFTO炉进行焚烧处理,DFTO直接式氧化焚烧工艺如图2所示。3种废气在气液分离器混合后经过鼓风机1加压,逐级进入一级预热器、二级预热器与烟气进行热交换,混合气体最终被预热到450 ℃以上,与经空气预热器升温后的助燃风共同进入DFTO炉的燃烧室进行氧化反应。

图2 DFTO直接式氧化焚烧工艺示意

DFTO炉焚烧后的950 ℃烟气进入过热器,温度降低至850 ℃左右,然后烟气分别流经二级预热器、空气预热器、预热锅炉、一级预热器进行热交换,温度被降至170 ℃以下,最后通过引风机送到烟囱排放。副产的5.1 MPa(g) 、460 ℃过热蒸汽送入全厂蒸汽管网。

2.1.2 氮封+吸收+冷凝+吸附

综合罐区VOCs排放为无组织排放,回收难度较大[10],其治理项目包括粗苯、粗酚、中温煤焦油、煤基沥青、甲醛等储罐及装卸站台的无组织VOCs废气。

由于综合罐区属于重大危险源区域,严禁使用明火或散发火花的装置存在,同时罐区实际空间有限,从表2可以看出,催化燃烧法、蓄热燃烧法、直接燃烧法、膜分离法、生物降解法、光催化降解法均不适用于罐区VOCs治理。但罐区仅采用储罐呼吸阀控制VOCs排放常常又达不到预期效果,经综合比较分析,鄂能化公司通过技术改造最终选择了氮封+吸收+冷凝+吸附工艺处理技术来治理罐区VOCs排放。氮封+吸收+冷凝+吸附工艺流程如图3所示。

图3 氮封+吸收+冷凝+吸附工艺流程示意

(1)氮封单元。储罐上设置氮封系统装置,维持罐内相对空间压力在2~3 kPa(g)之间,当储罐气相对空间压力高于3 kPa时,氮封阀关闭,停止向储罐供氮,当储罐气相对空间压力低于2 kPa时,氮封阀开启,开始补充氮气,保证储罐内油气始终被“氮膜”密封。

(2)吸收单元。罐区油气通过循环水冷却降温后经风机增压进入吸收塔,在吸收塔通过石脑油对油气进行洗涤,除去其中可以溶解的挥发性气体,洗涤完的气体送去冷凝单元。

(3)冷凝单元。洗涤吸收后的气体进入冷凝单元,冷凝采用微正压三级梯度式冷凝,进入回热交换器与冷凝处理后的气体进行回热交换后继续进入冷凝单元进行多级冷凝:先经预冷器后气体被冷却,冷凝出部分油和水进入气液分离器分离出液相部分,气相再进入二级换热器冷却,进一步析出一部分油,经气液分离器分离出液相部分后,气相部分再进入三级换热器,进一步析出一部分油,至此大部分的烃类组分被冷凝液化析出,分离出的油回收到储油罐。

(4)吸附单元。冷凝单元出来未被冷凝处理的低浓度油气,进入到吸附系统,吸附系统由2个吸附缸交替进行“吸附—脱附—清扫”过程,在常压下吸附缸A吸附原料中的剩余油气组分,当吸附饱和后系统自动切入吸附缸B进行吸附处理,同时吸附缸A进行真空脱附使吸附剂获得再生,脱附出的油气进行循环冷凝处理;经过吸附系统分离出来的达标尾气经阻火器安全排空。

2.1.3 氮封+密闭+收集+锅炉燃烧

根据煤气化装置VOCs排放情况,其治理项目需处理酚氨回收工序酸性气、煤气水工序的放空气、膨胀气、地沟闪蒸气、离心机厂房挥发气。

在实际运行过程中,由于酸性气、膨胀气、放空气含水率较高,在输送过程中与酚氨回收工序的酸性气合并送至锅炉焚烧,在管道内发生化学反应:CO2 + NH3 + H2O = NH4HCO3,生成的碳酸氢氨在饱和状态下有晶体析出,从而导致管道堵塞,膨胀气、放空气外漏至环境中。同时由于采用敞口式排液沟槽、厂房,导致地沟闪蒸气、离心机厂房挥发气大量挥发至环境中,造成污染。经升级改造,采用氮封+密闭+引入负压+锅炉燃烧工艺处理技术(图4)后,管道堵塞情况明显改善,酸性气、膨胀气、放空气、地沟闪蒸气、离心机厂房挥发气可全部进入锅炉燃烧处理。

图4 氮封+密闭+收集+锅炉燃烧工艺流程示意

(1)氮封单元。初焦油分离器上设置氮封系统装置,维持初焦油分离器内相对空间压力在2~3 kPa(g)之间,当初焦油分离器气相对空间压力高于3 kPa 时,氮封阀关闭,停止向初焦油分离器供氮,当初焦油分离器气相对空间压力低于2 kPa 时,氮封阀开启,开始补充氮气,保证初焦油分离期器内膨胀气、放空气始终被“氮膜”密封。

(2)密闭单元。各机泵、分离器、储罐等设备导淋煤气水经管道集中密闭排放至焦油污水槽中,经泵加压后送入初焦油分离器再次进行分离,减少挥发面积。

(3)收集单元。粗焦油分离器、油分离器、洁净焦油槽、油槽、煤气水产品罐、缓冲罐等设备顶部均安装有呼出压力为3 kPa(g)的低压呼吸阀,当设备内气相压力超过3 kPa(g)时,释放的放空气通过低压呼吸阀进入放空气管道,汇集至放空罐。

(4)锅炉燃烧单元。放空罐压力达到3.5 kPa(g)后,变频式放空气鼓风机开启,放空气经变频式放空气鼓风机升压后排至锅炉,经充分燃烧后达标排放。

2.1.4 密闭+引入负压+生物滤池

根据供排水装置VOCs排放情况,其治理项目需处理污水处理工序的短链轻质挥发性有机废气。根据最新相关环保要求,煤化工污水处理设施VOCs废气需要进行密闭收集处理,以满足国家和地方对VOCs排放浓度的相关要求[11],鄂能化公司在建厂初期就采用了高于原标准的设计,采用了密闭+引入负压+生物滤池技术,如图5所示。

图5 密闭+引入负压+生物滤池工艺流程示意

污水处理工序预处理系统废气、好氧系统废气、厌氧系统废气、泥系统废气等通过吸风管道经鼓风机加压以后送至生物除臭装置,加湿泵将循环水通过喷淋系统给混合气体进行加湿预洗,预洗后的混合气体进入生物滤池,与附着于填料上的微生物进行接触,进入微生物体内的有机污染物作为能源和营养物质被分解转化成无害的化合物[12],从而完成对混合气体中有机污染物组分的吸收,剩余混合气体达标排放。

2.1.5 泄漏检测与修复(LDAR)

根据《石油化学工业污染物排放标准》(GB31571-2015)、《石化企业泄漏检测与修复工作指南》及《挥发性有机物无组织排放标准》(GB37822-2019)等相关规范要求,鄂能化公司委托第三方单位根据全厂装置工艺和物料属性,对可能造成VOCs泄漏污染的阀门、法兰、连接件、泵、泄压设备等组件进行分类、编号和现场拍照、挂牌,建立泄漏检测与修复信息数据库,确保各类组件能够按照法规标准要求的检测方法、频率、泄漏阈值、维修期限等及时得到检测和维修。

2020年,合规检测的组件现场挂牌数为2 610块,总检测点数为14 849个。其中阀门检测点个数为3 604个,法兰检测点为7 866个,开口管线为298个,泵的检测点为31个,泄压设备检测点为9个,连接件检测点为3 041个。

根据规范规定的气体/蒸汽与轻液的泄漏阈值为0.20%、重液为0.05% ,2020年检测结果超过阈值的共有55个。泄漏检测值分布如表5所示。其中,泄漏阈值小于0.05%的检测点占比99.6%,泄漏阈值大于等于0.20%且小于0.50%的检测点占比0.30%,泄漏阈值大于等于0.50%且小于1.00%的检测点占比0.027%,泄漏阈值大于等于1.00%且小于5.00%的检测点占比0.006 7%。

表5 2020年全厂泄漏检测值分布表 个

组件类型检测总点数泄漏阈值<0.05%0.05%≤泄漏阈值<0.10%0.10%≤泄漏阈值<0.20%0.20%≤泄漏阈值<0.50%0.50%≤泄漏阈值<1.00%1.00%≤泄漏阈值<5.00%泄漏阈值≥5.00%阀门3 6043 5880016000法兰7 8667 8450020100开口管线298290004310连接件3 0413 0310010000泵3131000000泄压设备99000000

2.2 治理效果

鄂能化公司采用以上VOCs治理技术或控制措施对厂区放散点VOCs进行收集、净化处理,使得现场区域异味明显减少,职工及周边牧民生活质量得到改善,环保处罚减少,环保管理标准得到提升,社会效益显著。

2020-2021年厂界空气中挥发性废气浓度如图6所示。

图6 2020-2021年厂界挥发性气体浓度变化

由图6中可以看出,2020-2021年,鄂能化公司厂界空气中非甲烷总烃、甲醇、臭气、酚类化合物的浓度指标均低于《大气污染物综合排放标准》(GB16297-1996)和《恶臭污染物排放标准》(GB14554-93)的限值要求,且经过不断改进和技术优化,2021年厂界空气中挥发性废气浓度均低于2020年度。

净化装置、甲醇合成装置产生的低温甲醇洗尾气、液氮洗尾气、甲醇合成膨胀气和闪蒸气经RTO炉+DFTO炉氧化焚烧后,非甲烷总烃排放浓度均低于80 mg/Nm3,去除率均在95%以上,满足《大气污染物综合排放标准》(GB16297-1996)和《石油化学工业污染物排放标准》(GB31571-2015)要求。同时该装置余热锅炉副产蒸汽88 t/h,年产生经济收益可达6 899万元。

表6 4种废气经处理后非甲烷总烃排放值

废气名称处理前非甲烷总烃/(mg·Nm-3)处理后非甲烷总烃/(mg·Nm-3)处理效率(考虑配风量后)低甲尾气2 700<80>95%液氮洗尾气0<80-闪蒸气3 500<80>96%膨胀气4 600<80>97%

罐区储罐呼吸阀呼出的挥发性气体经吸收、冷凝、吸附净化处理后,全部回收至罐区储存或外售,在改善厂区环境的同时间接增加了油品产量。装卸站台鹤位在改为万向节液下充装方式后,由半敞开方式改为密闭充装,减少了挥发性气体与空气的接触面积,降低了作业过程安全风险。

煤气化装置煤气水分离工序的膨胀气中的水分得到绝大部分回收,膨胀气、放空气、酸性气经风机加压后集中送过锅炉焚烧,有效回收热附加值,同时消除管道结晶堵塞,保证环境质量及系统长周期运行。

供排水装置污水处理工序废水中的短链轻质挥发性气体经集中收集处理后,排气筒废气排放浓度如图7所示。

由图7中看出,经生物滤池降解的废气排放指标均低于《大气污染物综合排放标准》(GB16297-1996)中非甲烷总烃≤120 mg/Nm3,酚类化合物≤100 mg/Nm3的排放限值。

图7 2020-2021年排气筒废气排放浓度变化

建立全厂密封点泄漏检测与修复信息数据库,找出各类组件泄漏点并及时有效进行修复。根据第三方检测报告,鄂能化公司VOCs排放基线为3.216 t/a,2020年排放量为1.592 t,减排量达到1.624 t。按照浙江、江苏规定的VOCs排污费收费政策,按最低VOCs排污费3.6元/污染当量计算,实施泄漏检测与修复后,每年可节省排污费6 154.1元。

3 结语

鄂能化公司通过对净化装置、甲醇合成装置VOCs治理选用RTO蓄热式氧化焚烧技术+DFTO直燃式氧化焚烧技术,对罐区选用氮封+吸收+冷凝+吸附技术,对煤气化装置选用氮封+密闭+收集+锅炉燃烧技术,对供排水装置选用密闭+引入负压+生物滤池技术,对全厂定期进行泄漏检测与修复(LDAR)等,有效解决了VOCs治理问题,大大减轻了企业环保压力,减少了安全风险。

VOCs治理是一项任重而道远的艰巨工作,随着工业经济的发展,我国对VOCs的控制会越来越严格,但是传统的冷凝技术、活性炭吸附技术等,在使用方面多少存在一定的不足,导致不能有效控制VOCs有害气体,因此需要根据气体的特点和性质推出更加有效的治理方法,多种技术组合使用是VOCs治理技术必然的发展趋势。此外,要突出源头治理,从根本上解决问题。

下一步,鄂能化公司会继续推进VOCs治理项目的落地实施,积极借鉴先进技术、成熟经验,转化应用到企业环境污染治理的实际工作中,践行绿色发展理念,为全力以赴打赢蓝天保卫战做出贡献。

参考文献:

[1] 高继光,任军帅,申富民,等. 甲醇充装站VOCs治理工艺与运行总结[J].大氮肥,2020,43(3):191-193.

[2] 挥发性有机物无组织排放控制标准(GB37822-2019)[S]. 生态环境部国家市场监督管理总局, 2019-05-24.

[3] 竹涛,张星,边文璟,等. 煤化工VOCs控排分析[J].中国煤炭,2019,45(3):94-99.

[4] 郑承煜. 城市煤化工VOCs治理管控探索研究[J].中国煤炭,2019,45(9):68-72.

[5] 姜成旭,孙晓红. 碎煤加压气化炉配套低温甲醇洗装置CO2尾气VOCs治理[J].煤化工,2018,46(6):199-202.

[6] 宗晓东. VOCs治理技术综述[J].内蒙古石油化工,2018,28(5):94-96.

[7] 魏振军.煤化工行业VOCs回收治理技术研究[J].山东化工,2022,51(3):198-200.

[8] 栗铭,李挺.煤化工过程中产生的污染物及其治理研究[J].化工管理,2016(6):141.

[9] 宋宇宸,汪洋,李锦辉,等.VOCs燃烧法处理技术综述[J].当代化工,2020,49(6):1180-1183.

[10] 李辉,王登辉,惠世恩.煤化工VOCs治理技术应用现状及展望[J].洁净煤技术,2021,27(1):144-154.

[11] 苏炼.煤制烯烃项目污水处理装置VOCs处理工艺选择及应用[J].中氮肥,2020(5):43-46.

[12] 王丽燕,王爱杰,任南琪,等.有机废气(VOCs)生物处理研究现状与发展趋势[J].哈尔滨工业大学学报,2004,36(6):732-735.

Research and application of VOCs treatment technology in large coal chemical industry enterprise

CUI Weibing

(China Coal Ordos Energy and Chemical Industry Co., Ltd., Ordos, Inner Mongolia 017317, China)

Abstract With the large-scale development of coal chemical industry in the western region, it is particularly important to take various technical measures to protect the fragile ecological environment in the western region, among which the treatment of volatile organic compounds (VOCs) is a key link. The current situation of VOCs treatment in coal chemical industry was analyzed, and the main emission modes and common treatment technologies of VOCs in coal chemical industry were summarized. Taking China Coal Ordos Energy and Chemical Industry Co., Ltd. as an example, the emission status and emission sources of VOCs in coal chemical production process were analyzed, and the treatment technology and control measures of each process were expounded in detail. The application practice showed that the effect of the VOCs treatment technical measures was obvious, reducing the peculiar smell in the plant, improving the quality of life of employees and surrounding residents, and achieving good environmental and economic benefits.

Key words coal chemical industry VOCs; treatment technology; control measures; emission source of VOCs

移动扫码阅读

引用格式:崔伟兵. 大型煤化工企业VOCs治理技术研究与应用[J]. 中国煤炭,2022,48(4):66-74. doi: 10.19880/j.cnki.ccm.2022.04.011

CUI Weibing. Research and application of VOCs treatment technology in large coal chemical industry enterprise[J]. China Coal, 2022,48(4): 66-74. doi: 10.19880/j.cnki.ccm.2022.04.011

作者简介:崔伟兵(1979-),男,工程师,现任中煤鄂尔多斯能源化工有限公司总经理助理,主要从事化工生产技术与节能环保方面的工作。E-mail: 1274832283@qq.com

中图分类号 TD995

文献标志码 A

(责任编辑 郭东芝)

(责任编辑:admin)